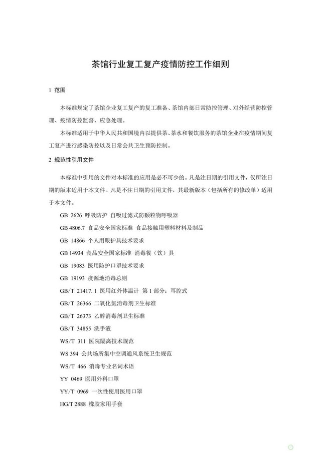
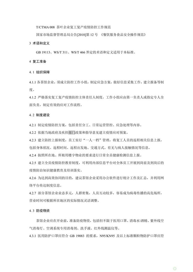
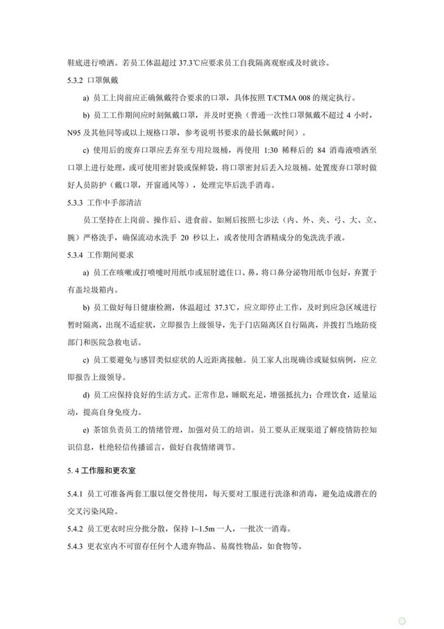
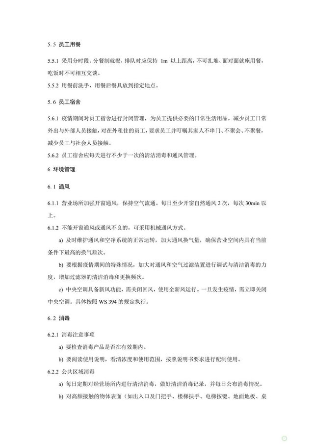
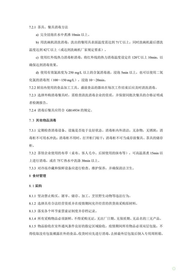
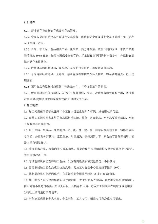
《茶馆行业复工复产疫情防控工作细则》(T/CTMA 009-2020)正式发布
发布时间:2020-02-28 23:48:23
来源:中国茶叶流通协会
编辑:--
为深入贯彻落实党中央、国务院关于切实加强疫情科学防控,有力有序推动企业复工复产、振兴消费的工作指示和要求,指导茶馆行业在疫情期间有序恢复经营,中国茶叶流通协会联合行业多家茶馆企业共同编制了团体标准《茶馆行业复工复产疫情防控工作细则》(T/CTMA 009-2020)。此项标准于2020年2月28日发布,自2020年2月29日起正式实施。
《茶馆行业复工复产疫情防控工作细则》(T/CTMA 009-2020)标准文本可在本网站及全国团体标准信息平台免费下载。












(来源:中国茶叶流通协会 )
版权及免责:部分素材来源于网络,版权归原作者所有。如有疑问或不应无偿使用,请及时告知,我们将在第一时间删除!感谢原作者提供素材,如有素材请联系邮箱:info@fjtea.cn。
我来评鉴




