龙井茶树品种基因组组装和茶树起源演化研究上取得重要突破

近日,由中国农业科学院茶叶研究所和中国农业科学院深圳农业基因组研究所(以下简称基因组所)主导并携手中国科学院昆明动物研究所(以下简称昆明动物所)及云南省农业科学院茶叶研究所等单位,在茶树全基因组组装和茶树起源演化研究上取得重要突破,相关研究成果以“群体测序增强对茶树进化的认识”(“Population sequencing enhances understanding of tea plant evolution”)为题发表在国际著名期刊《自然通讯》(Nature Communications)上。该研究结果为茶树基因组学和育种研究,以及茶树遗传和进化研究提供了丰富的素材。

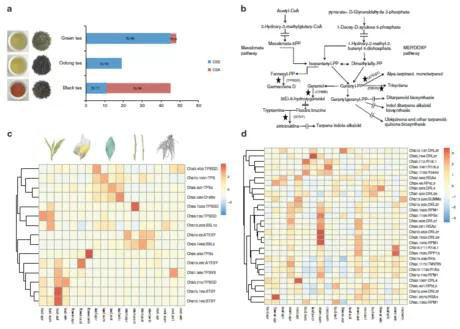
‘龙井43’基因组特征和质量评估结果
茶树(Camellia sinensis [L.] O. Kuntze)起源于中国而风靡于世界,世界茶饮料消费人口已超过三分之二。茶树在我国分布广泛,种质资源丰富,六大茶类各具特色,而有关茶树进化的研究尚少。研究团队首先以我国著名的优良茶树品种‘龙井43’(C.sinensis var. sinensis cv. Longjing 43)为材料,利用研究团队自主开发的三代组装软件结合高通量染色体构象捕获(Hi-C)等技术,克服了其基因组高度杂合、重复序列比例高等复杂基因组组装难题,完成了‘龙井43’染色体级别的基因组组装。‘龙井43’基因组大小为3.26 Gb,DNA框架(scaffold) N50达到143.85 Mb,具有较好的连续性,在单碱基水平和scaffold水平都达到了较高的准确性,获得了33556个高质量的注释基因。研究结果发现‘龙井43’与抗病、风味代谢和自交不亲和相关基因家族发生扩张,与抗逆等相关的基因发生正选择。基于组装的高质量基因组,对来自世界不同国家和地区的139份有代表性的茶树材料进行了深度重测序,研究结果揭示了茶树群体的系统发生关系,描绘了栽培茶树的进化历史。发现随着栽培区域的扩张,增加了茶树种群间的杂合性和广泛的基因流;茶树野生近缘种群是中小叶茶品种(植物分类上多属于茶变种)(C. sinensis var. sinensis)和大叶茶品种(植物分类上多属于阿萨姆茶变种)(C. sinensis var. assamica)的祖先,驯化过程中二者的选择方向存在差异,中小叶茶 (茶变种)在长期驯化过程中与茶叶风味相关的萜烯类代谢基因和抗病相关基因受到选择强于大叶茶(阿萨姆变种)茶树。
重测序茶树样品分布及进化分析

茶变种和阿萨姆变种基因选择揭示了不同的驯化方向
‘龙井43’是来源于西湖龙井群体种的优良品种,以其发芽早、品质优、抗逆性强等优良经济性状而深受我国茶农欢迎,在我国绿茶主产区推广面积居于前列。今年适逢‘龙井43’发现60周年,该研究结果解释了‘龙井43’质优、抗逆的分子本质,具有较好的纪念意义。

‘龙井43’
文章共同一作为中国茶叶学会常务理事、茶产业科技服务团专家组成员、中国农业科学院茶叶研究所王新超研究员;基因组所博士研究生冯虎;基因组所常玉晓研究员;中国农业科学院茶叶研究所马春雷副研究员、王丽鸳研究员和郝心愿副研究员。文章共同通讯作者为中国农业科学院茶叶研究所杨亚军研究员、基因组所阮珏研究员、中国农业科学院茶叶研究所陈亮研究员和昆明动物所王国栋研究员。基因组所李阿伦、崔鹏研究员、王晓波、艾成、赵胜和吴志超,中国农业科学院茶叶研究所成浩研究员、王璐副研究员、金基强副研究员和韦康研究员,云南省农业科学院茶叶研究所刘本英研究员和李友勇副研究员也参与了研究工作。
该研究得到中国农业科学院农业科技创新工程、农业基因组协同创新项目、浙江省茶树新品种选育重大科技专项、深圳市基础研究学科布局项目、国家青年拔尖人才支持计划和云南省创新研究团队等项目资助。
(原文链接:https://www.nature.com/articles/s41467-020-18228-8 )
版权及免责:部分素材来源于网络,版权归原作者所有。如有疑问或不应无偿使用,请及时告知,我们将在第一时间删除!感谢原作者提供素材,如有素材请联系邮箱:info@fjtea.cn。




